你好,我是胡夕。今天我要和你分享的主题是:Kafka 中的控制器组件。
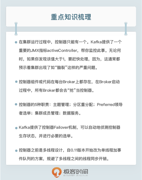
控制器组件(Controller),是 Apache Kafka 的核心组件。它的主要作用是在 Apache ZooKeeper 的帮助下管理和协调整个 Kafka 集群。集群中任意一台 Broker 都能充当控制器的角色,但是,在运行过程中,只能有一个 Broker 成为控制器,行使其管理和协调的职责。换句话说,每个正常运转的 Kafka 集群,在任意时刻都有且只有一个控制器。官网上有个名为 activeController 的 JMX 指标,可以帮助我们实时监控控制器的存活状态。这个 JMX 指标非常关键,你在实际运维操作过程中,一定要实时查看这个指标的值。下面,我们就来详细说说控制器的原理和内部运行机制。
在开始之前,我先简单介绍一下 Apache ZooKeeper 框架。要知道,控制器是重度依赖 ZooKeeper 的,因此,我们有必要花一些时间学习下 ZooKeeper 是做什么的。
Apache ZooKeeper 是一个提供高可靠性的分布式协调服务框架。它使用的数据模型类似于文件系统的树形结构,根目录也是以“/”开始。该结构上的每个节点被称为 znode,用来保存一些元数据协调信息。
如果以 znode 持久性来划分,znode 可分为持久性 znode 和临时 znode。持久性 znode 不会因为 ZooKeeper 集群重启而消失,而临时 znode 则与创建该 znode 的 ZooKeeper 会话绑定,一旦会话结束,该节点会被自动删除。
ZooKeeper 赋予客户端监控 znode 变更的能力,即所谓的 Watch 通知功能。一旦 znode 节点被创建、删除,子节点数量发生变化,抑或是 znode 所存的数据本身变更,ZooKeeper 会通过节点变更监听器 (ChangeHandler) 的方式显式通知客户端。
依托于这些功能,ZooKeeper 常被用来实现集群成员管理、分布式锁、领导者选举等功能。Kafka 控制器大量使用 Watch 功能实现对集群的协调管理。我们一起来看一张图片,它展示的是 Kafka 在 ZooKeeper 中创建的 znode 分布。你不用了解每个 znode 的作用,但你可以大致体会下 Kafka 对 ZooKeeper 的依赖。

掌握了 ZooKeeper 的这些基本知识,现在我们就可以开启对 Kafka 控制器的讨论了。
你一定很想知道,控制器是如何被选出来的呢?我们刚刚在前面说过,每台 Broker 都能充当控制器,那么,当集群启动后,Kafka 怎么确认控制器位于哪台 Broker 呢?
实际上,Broker 在启动时,会尝试去 ZooKeeper 中创建 /controller 节点。Kafka 当前选举控制器的规则是:第一个成功创建 /controller 节点的 Broker 会被指定为控制器。
我们经常说,控制器是起协调作用的组件,那么,这里的协调作用到底是指什么呢?我想了一下,控制器的职责大致可以分为 5 种,我们一起来看看。
1.主题管理(创建、删除、增加分区)
这里的主题管理,就是指控制器帮助我们完成对 Kafka 主题的创建、删除以及分区增加的操作。换句话说,当我们执行kafka-topics 脚本时,大部分的后台工作都是控制器来完成的。关于 kafka-topics 脚本,我会在专栏后面的内容中,详细介绍它的使用方法。
2.分区重分配
分区重分配主要是指,kafka-reassign-partitions 脚本(关于这个脚本,后面我也会介绍)提供的对已有主题分区进行细粒度的分配功能。这部分功能也是控制器实现的。
3.Preferred 领导者选举
Preferred 领导者选举主要是 Kafka 为了避免部分 Broker 负载过重而提供的一种换 Leader 的方案。在专栏后面说到工具的时候,我们再详谈 Preferred 领导者选举,这里你只需要了解这也是控制器的职责范围就可以了。
4.集群成员管理(新增 Broker、Broker 主动关闭、Broker 宕机)
这是控制器提供的第 4 类功能,包括自动检测新增 Broker、Broker 主动关闭及被动宕机。这种自动检测是依赖于前面提到的 Watch 功能和 ZooKeeper 临时节点组合实现的。
比如,控制器组件会利用Watch 机制检查 ZooKeeper 的 /brokers/ids 节点下的子节点数量变更。目前,当有新 Broker 启动后,它会在 /brokers 下创建专属的 znode 节点。一旦创建完毕,ZooKeeper 会通过 Watch 机制将消息通知推送给控制器,这样,控制器就能自动地感知到这个变化,进而开启后续的新增 Broker 作业。
侦测 Broker 存活性则是依赖于刚刚提到的另一个机制:临时节点。每个 Broker 启动后,会在 /brokers/ids 下创建一个临时 znode。当 Broker 宕机或主动关闭后,该 Broker 与 ZooKeeper 的会话结束,这个 znode 会被自动删除。同理,ZooKeeper 的 Watch 机制将这一变更推送给控制器,这样控制器就能知道有 Broker 关闭或宕机了,从而进行“善后”。
5.数据服务
控制器的最后一大类工作,就是向其他 Broker 提供数据服务。控制器上保存了最全的集群元数据信息,其他所有 Broker 会定期接收控制器发来的元数据更新请求,从而更新其内存中的缓存数据。
接下来,我们就详细看看,控制器中到底保存了哪些数据。我用一张图来说明一下。

怎么样,图中展示的数据量是不是很多?几乎把我们能想到的所有 Kafka 集群的数据都囊括进来了。这里面比较重要的数据有:
值得注意的是,这些数据其实在 ZooKeeper 中也保存了一份。每当控制器初始化时,它都会从 ZooKeeper 上读取对应的元数据并填充到自己的缓存中。有了这些数据,控制器就能对外提供数据服务了。这里的对外主要是指对其他 Broker 而言,控制器通过向这些 Broker 发送请求的方式将这些数据同步到其他 Broker 上。
我们在前面强调过,在 Kafka 集群运行过程中,只能有一台 Broker 充当控制器的角色,那么这就存在单点失效(Single Point of Failure)的风险,Kafka 是如何应对单点失效的呢?答案就是,为控制器提供故障转移功能,也就是说所谓的 Failover。
故障转移指的是,当运行中的控制器突然宕机或意外终止时,Kafka 能够快速地感知到,并立即启用备用控制器来代替之前失败的控制器。这个过程就被称为 Failover,该过程是自动完成的,无需你手动干预。
接下来,我们一起来看一张图,它简单地展示了控制器故障转移的过程。

最开始时,Broker 0 是控制器。当 Broker 0 宕机后,ZooKeeper 通过 Watch 机制感知到并删除了 /controller 临时节点。之后,所有存活的 Broker 开始竞选新的控制器身份。Broker 3 最终赢得了选举,成功地在 ZooKeeper 上重建了 /controller 节点。之后,Broker 3 会从 ZooKeeper 中读取集群元数据信息,并初始化到自己的缓存中。至此,控制器的 Failover 完成,可以行使正常的工作职责了。
在 Kafka 0.11 版本之前,控制器的设计是相当繁琐的,代码更是有些混乱,这就导致社区中很多控制器方面的 Bug 都无法修复。控制器是多线程的设计,会在内部创建很多个线程。比如,控制器需要为每个 Broker 都创建一个对应的 Socket 连接,然后再创建一个专属的线程,用于向这些 Broker 发送特定请求。如果集群中的 Broker 数量很多,那么控制器端需要创建的线程就会很多。另外,控制器连接 ZooKeeper 的会话,也会创建单独的线程来处理 Watch 机制的通知回调。除了以上这些线程,控制器还会为主题删除创建额外的 I/O 线程。
比起多线程的设计,更糟糕的是,这些线程还会访问共享的控制器缓存数据。我们都知道,多线程访问共享可变数据是维持线程安全最大的难题。为了保护数据安全性,控制器不得不在代码中大量使用ReentrantLock 同步机制,这就进一步拖慢了整个控制器的处理速度。
鉴于这些原因,社区于 0.11 版本重构了控制器的底层设计,最大的改进就是,把多线程的方案改成了单线程加事件队列的方案。我直接使用社区的一张图来说明。

从这张图中,我们可以看到,社区引入了一个事件处理线程,统一处理各种控制器事件,然后控制器将原来执行的操作全部建模成一个个独立的事件,发送到专属的事件队列中,供此线程消费。这就是所谓的单线程 + 队列的实现方式。
值得注意的是,这里的单线程不代表之前提到的所有线程都被“干掉”了,控制器只是把缓存状态变更方面的工作委托给了这个线程而已。
这个方案的最大好处在于,控制器缓存中保存的状态只被一个线程处理,因此不再需要重量级的线程同步机制来维护线程安全,Kafka 不用再担心多线程并发访问的问题,非常利于社区定位和诊断控制器的各种问题。事实上,自 0.11 版本重构控制器代码后,社区关于控制器方面的 Bug 明显少多了,这也说明了这种方案是有效的。
针对控制器的第二个改进就是,将之前同步操作 ZooKeeper 全部改为异步操作。ZooKeeper 本身的 API 提供了同步写和异步写两种方式。之前控制器操作 ZooKeeper 使用的是同步的 API,性能很差,集中表现为,当有大量主题分区发生变更时,ZooKeeper 容易成为系统的瓶颈。新版本 Kafka 修改了这部分设计,完全摒弃了之前的同步 API 调用,转而采用异步 API 写入 ZooKeeper,性能有了很大的提升。根据社区的测试,改成异步之后,ZooKeeper 写入提升了 10 倍!
除了以上这些,社区最近又发布了一个重大的改进!之前 Broker 对接收的所有请求都是一视同仁的,不会区别对待。这种设计对于控制器发送的请求非常不公平,因为这类请求应该有更高的优先级。
举个简单的例子,假设我们删除了某个主题,那么控制器就会给该主题所有副本所在的 Broker 发送一个名为StopReplica的请求。如果此时 Broker 上存有大量积压的 Produce 请求,那么这个 StopReplica 请求只能排队等。如果这些 Produce 请求就是要向该主题发送消息的话,这就显得很讽刺了:主题都要被删除了,处理这些 Produce 请求还有意义吗?此时最合理的处理顺序应该是,赋予 StopReplica 请求更高的优先级,使它能够得到抢占式的处理。
这在 2.2 版本之前是做不到的。不过自 2.2 开始,Kafka 正式支持这种不同优先级请求的处理。简单来说,Kafka 将控制器发送的请求与普通数据类请求分开,实现了控制器请求单独处理的逻辑。鉴于这个改进还是很新的功能,具体的效果我们就拭目以待吧。
好了,有关 Kafka 控制器的内容,我已经讲完了。最后,我再跟你分享一个小窍门。当你觉得控制器组件出现问题时,比如主题无法删除了,或者重分区 hang 住了,你不用重启 Kafka Broker 或控制器。有一个简单快速的方式是,去 ZooKeeper 中手动删除 /controller 节点。具体命令是 rmr /controller。这样做的好处是,既可以引发控制器的重选举,又可以避免重启 Broker 导致的消息处理中断。
